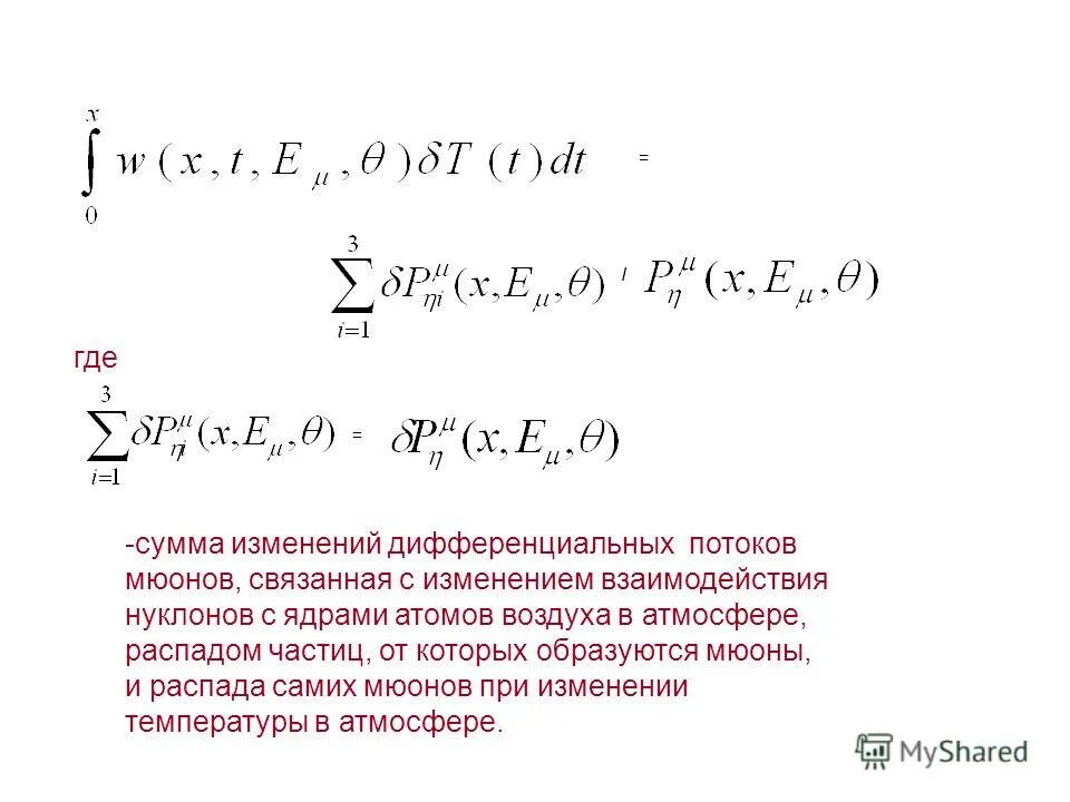
Диф изменения