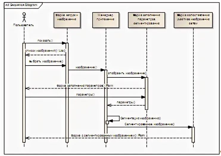
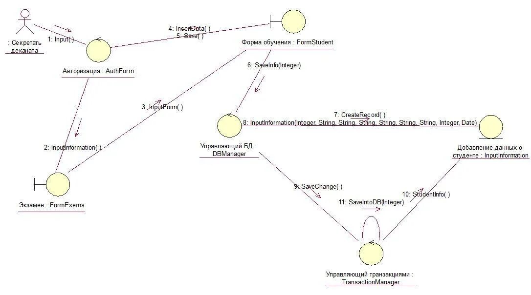
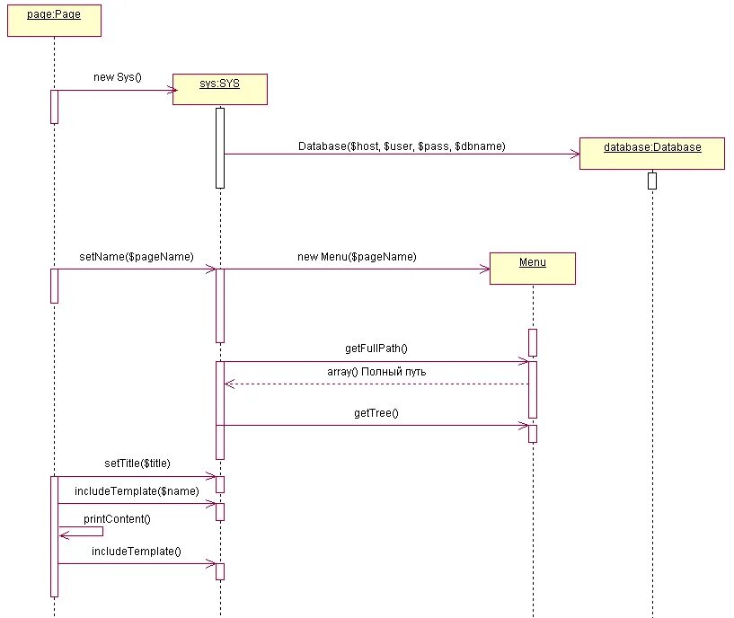
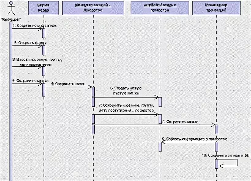
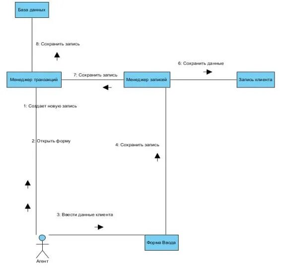
Диаграмма последовательности кооперации