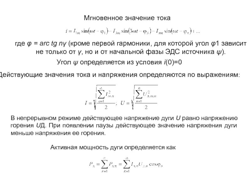
Действующее значение гармонического напряжения