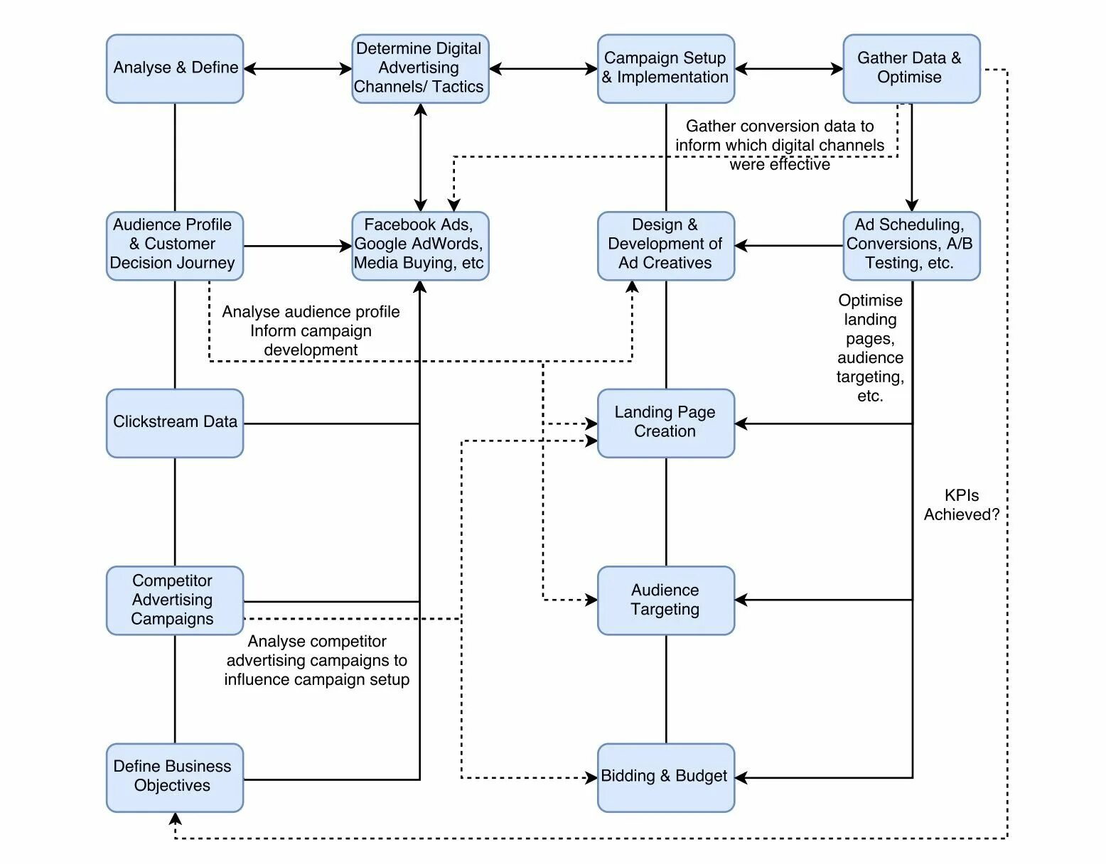
Determine definition