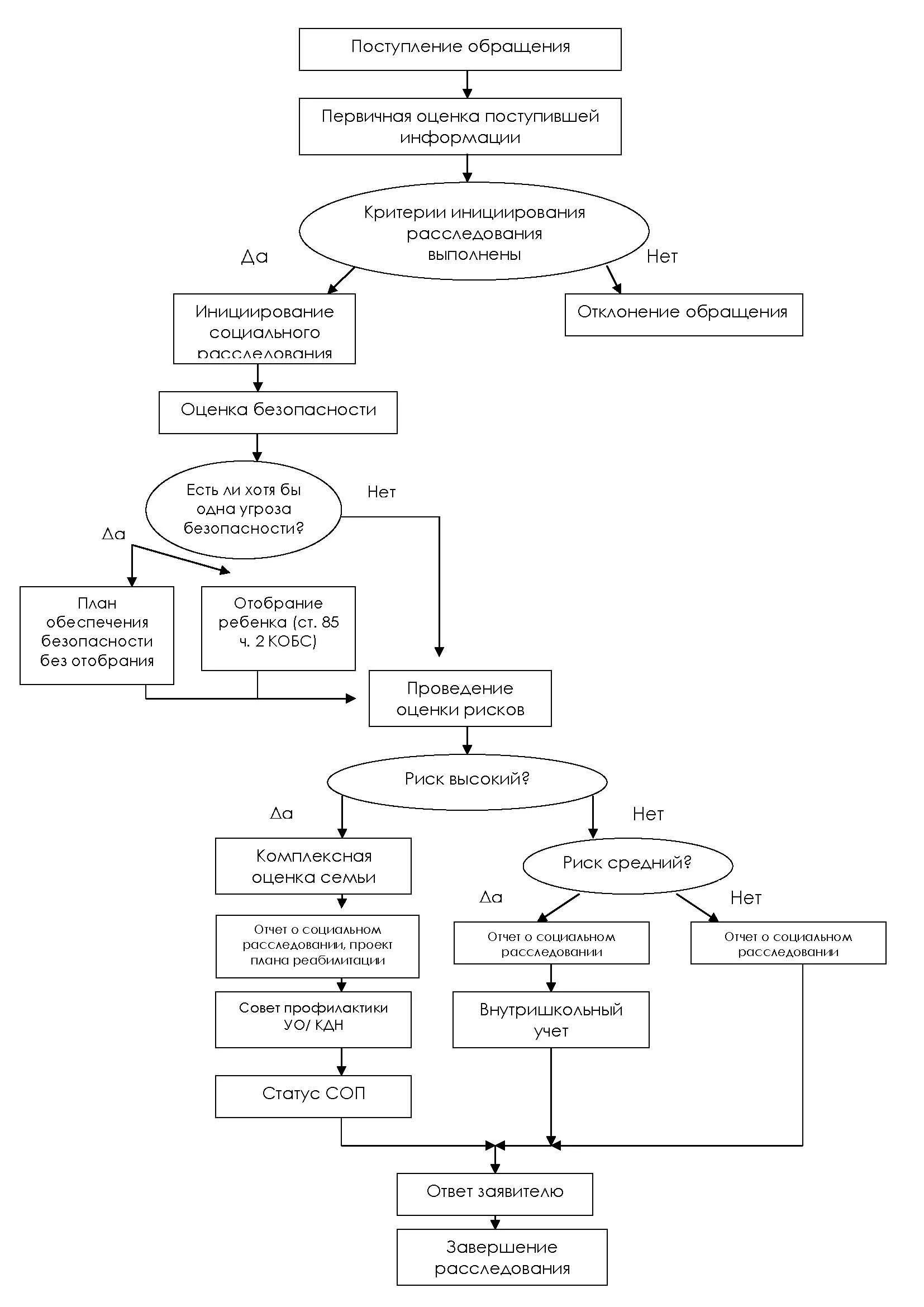
Декрет 18 рб