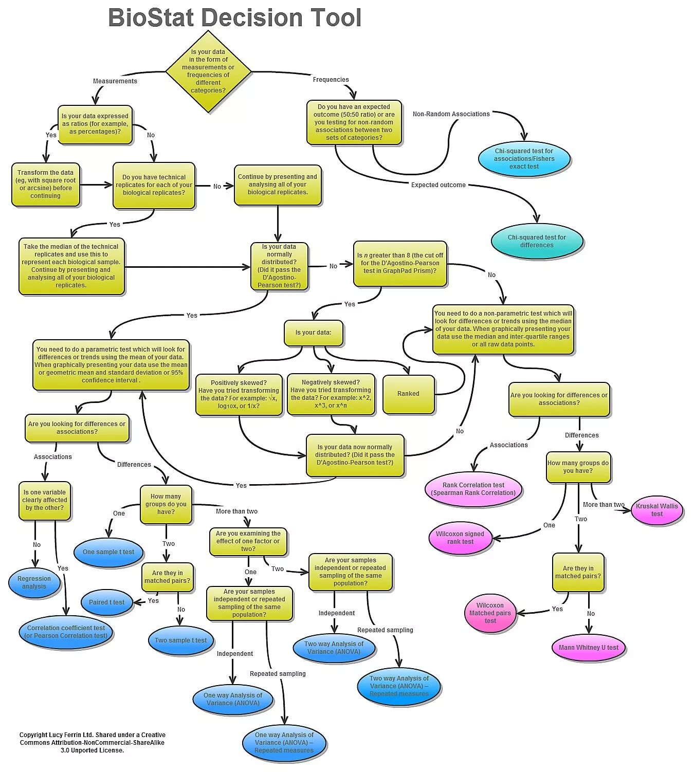
Decision data