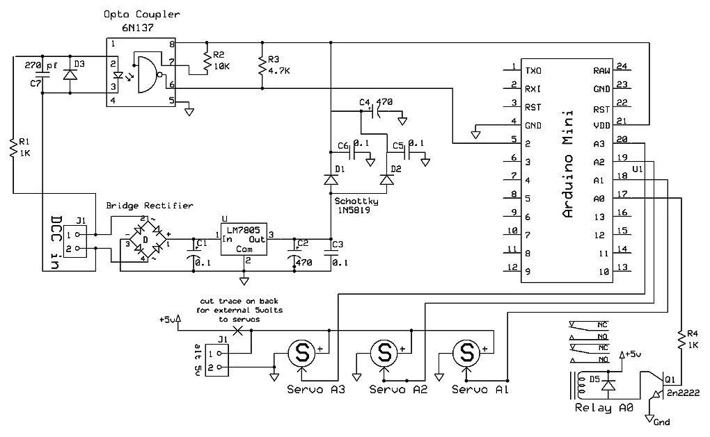
Dcc декодер