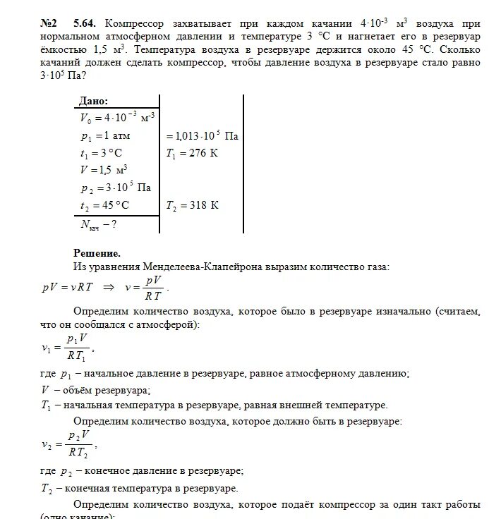
Давление воздуха в резервуаре компрессора