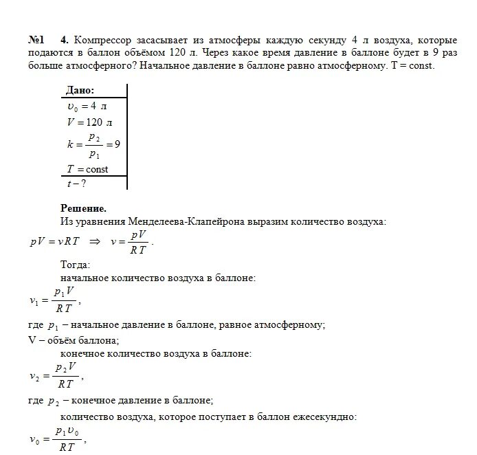
Давление в некотором баллоне составляет 10 4