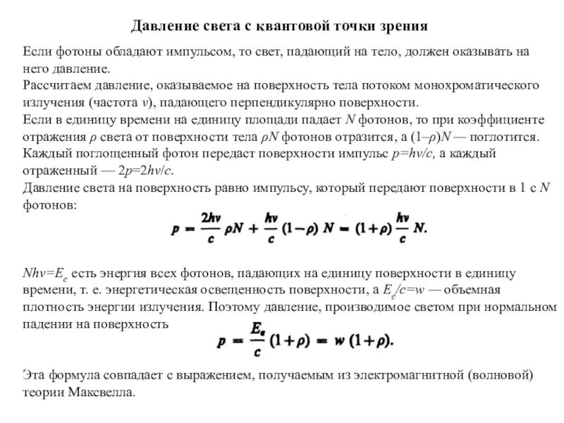
Давление света на зачерненную поверхность