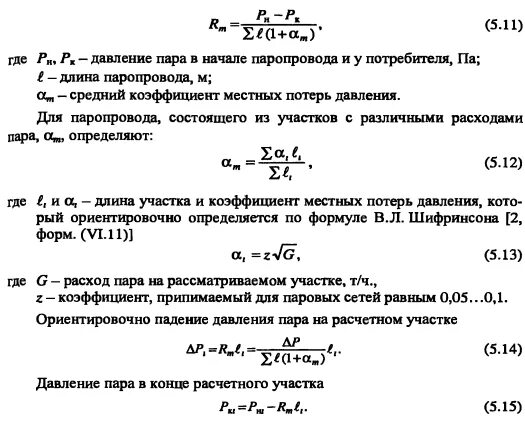
Давление пара в трубопроводе