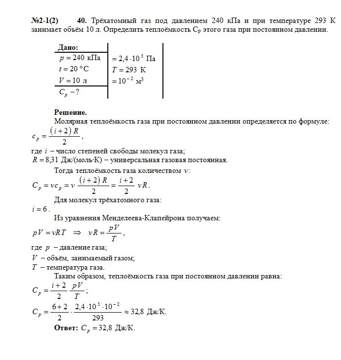
Давление газа при постоянном объеме ответ