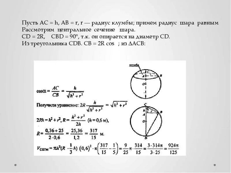
Даны два шара радиусами 6 и 3