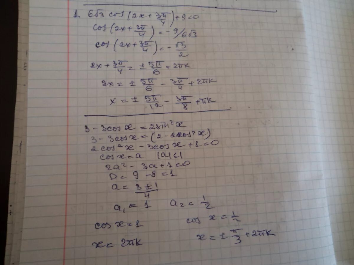
Cos 2 x 1 9