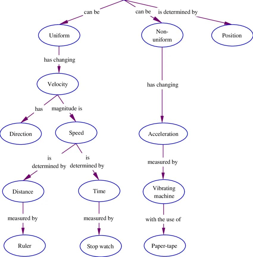
Concept mapping