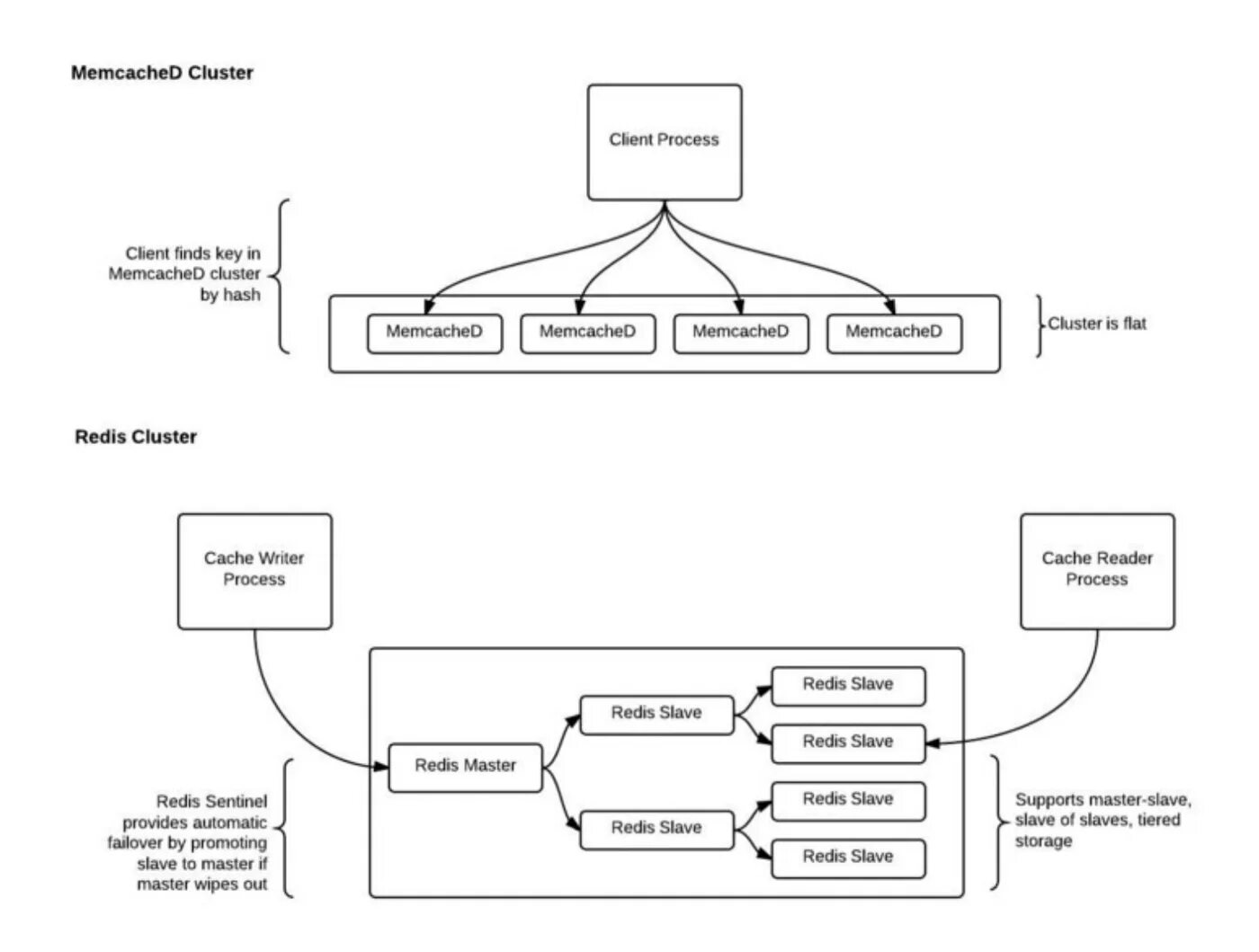
Cluster client