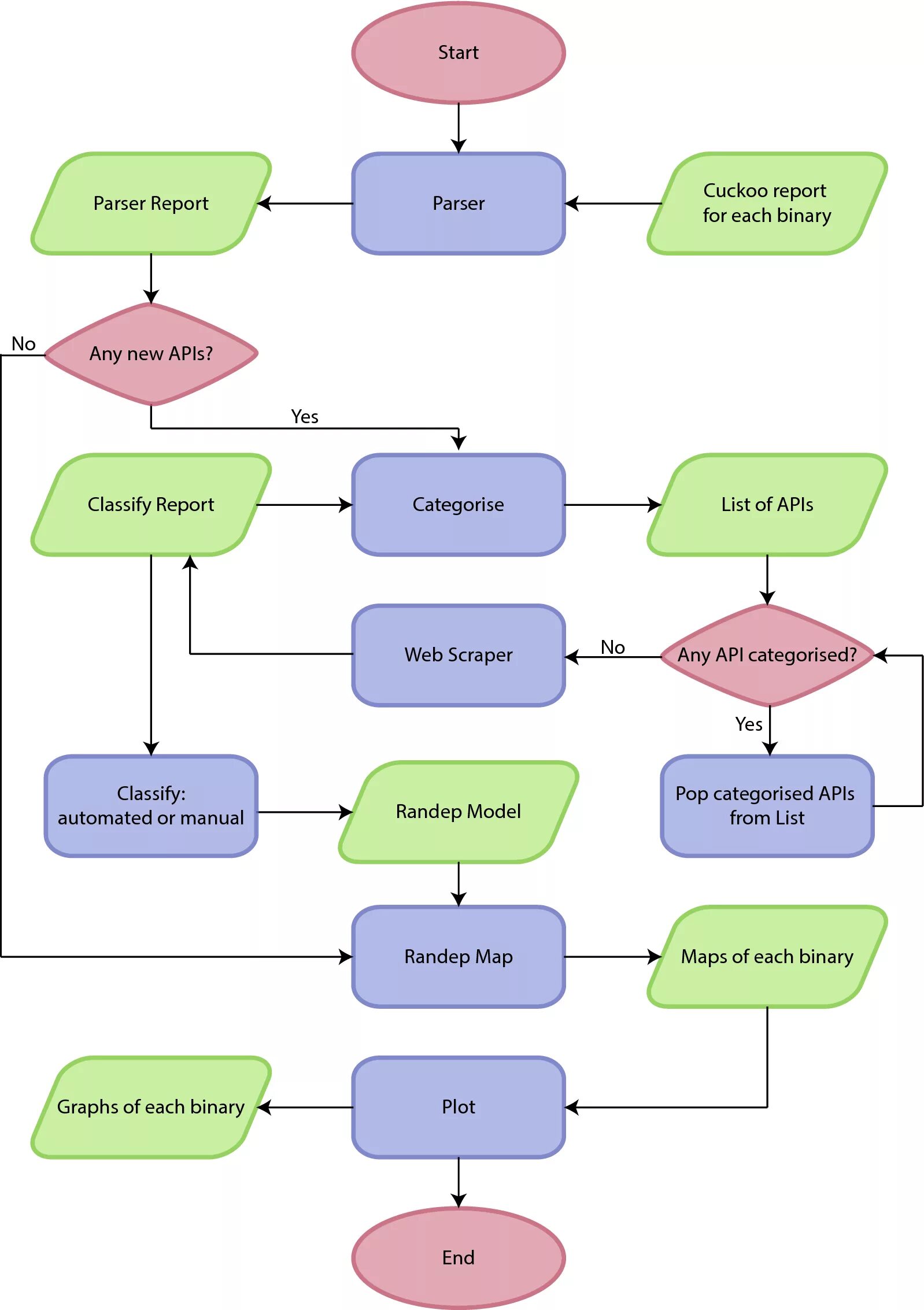
Classification report