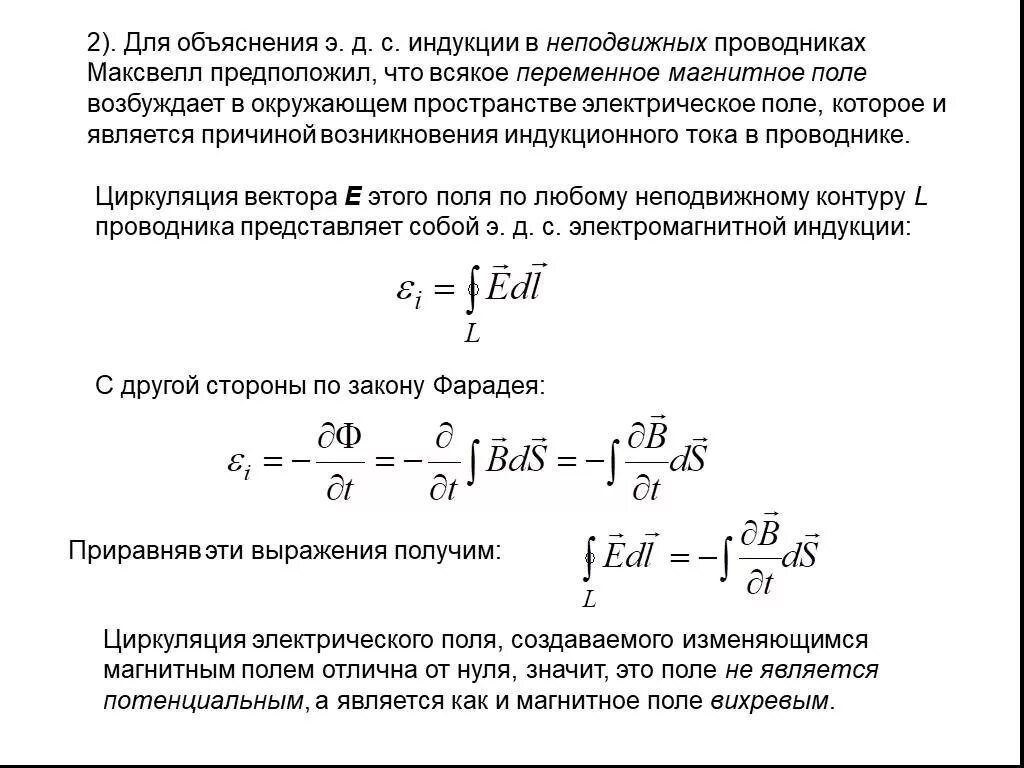
Что является причиной возникновения эдс индукции