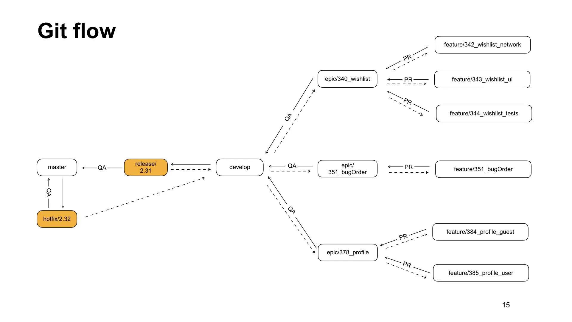
Что такое flow