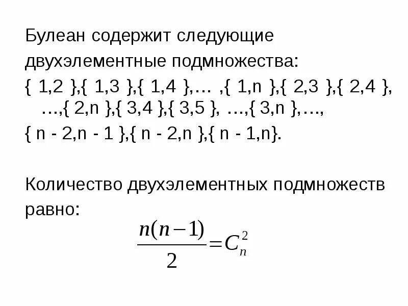
Что такое двухэлементные подмножества