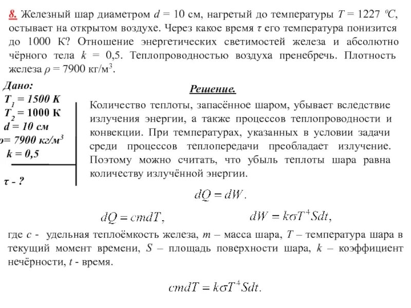
Что изменится при изменении температуры металлического шара