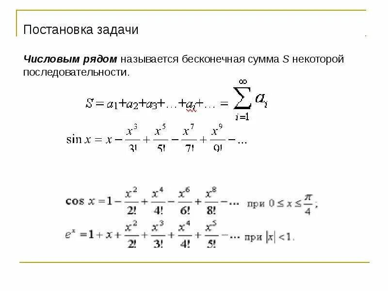
Числовым рядом называется