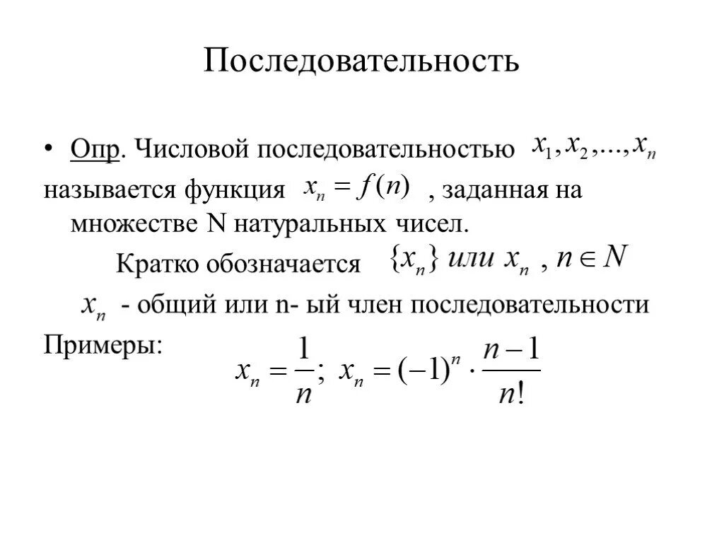
Числовой последовательностью называется функция