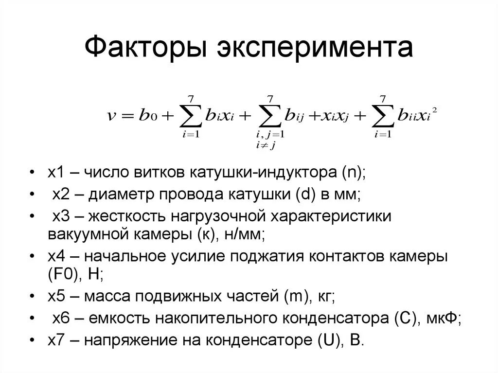
Число уровней фактора