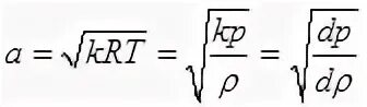
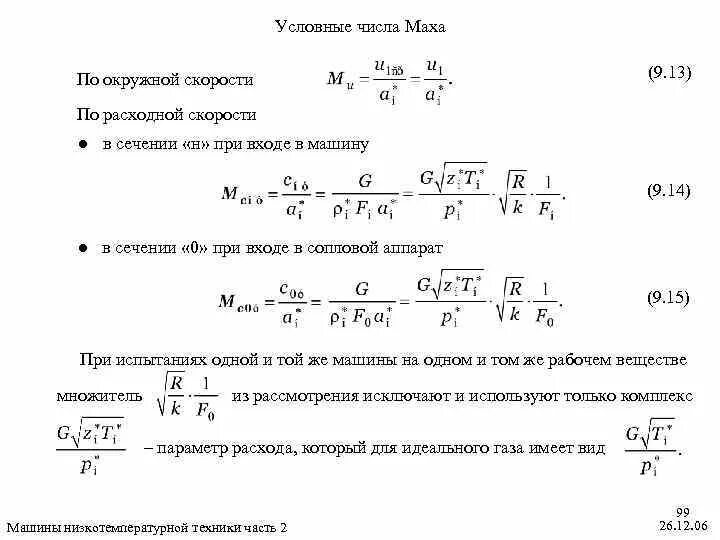
Число махов формула