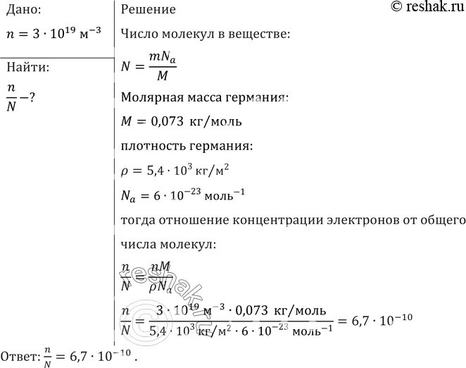
Число электронов проводимости