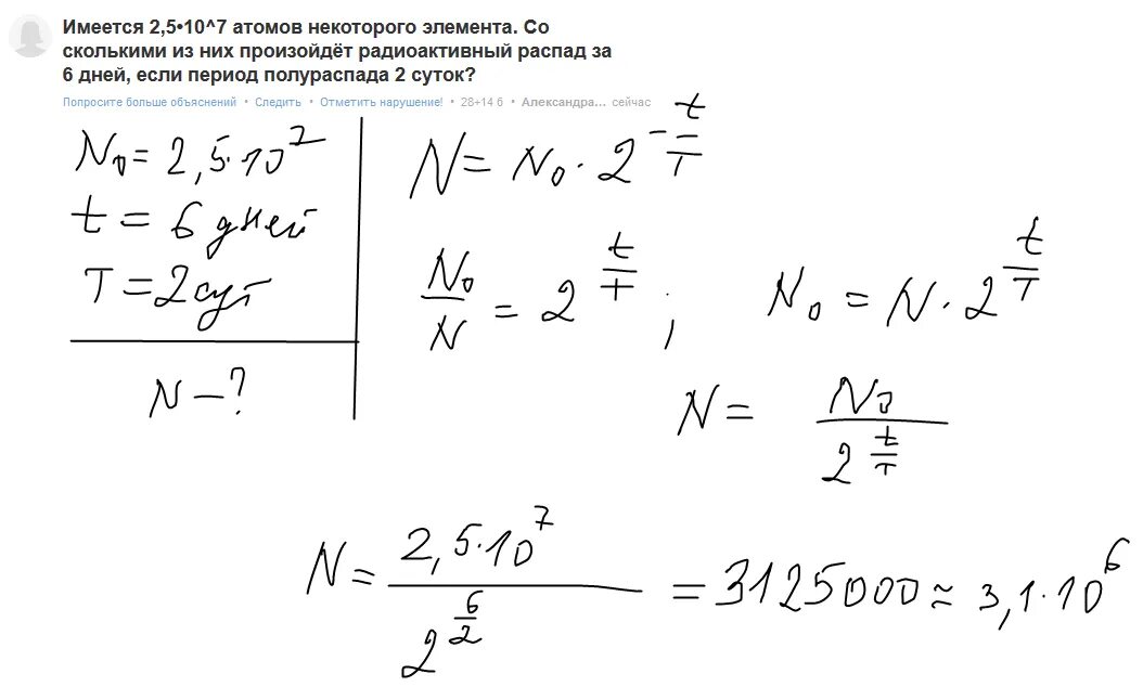
Число атомов радия