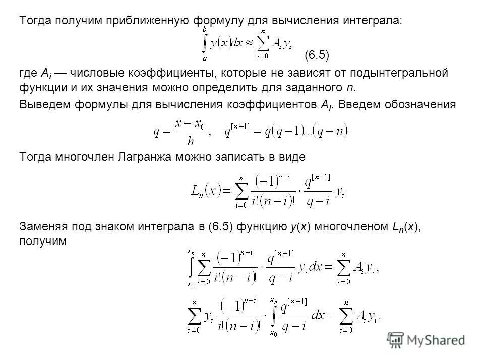
Численные методы вычисления интеграла