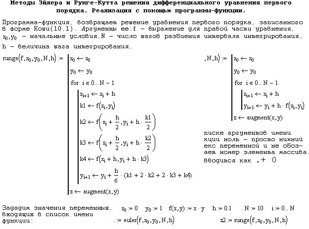
Численные методы решения систем дифференциальных уравнений