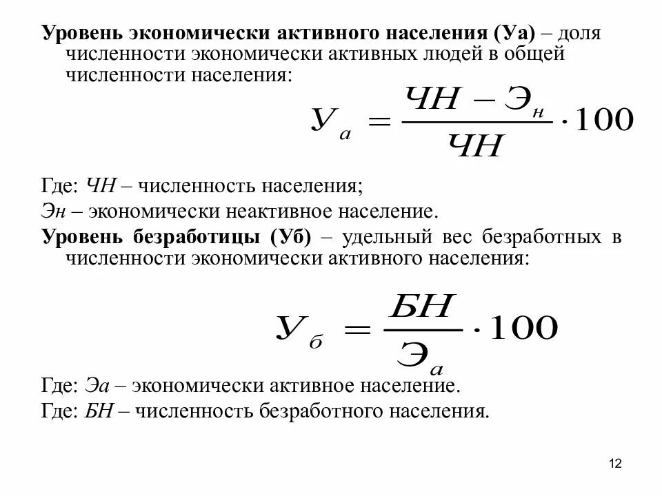
Численности безработных к численности экономически