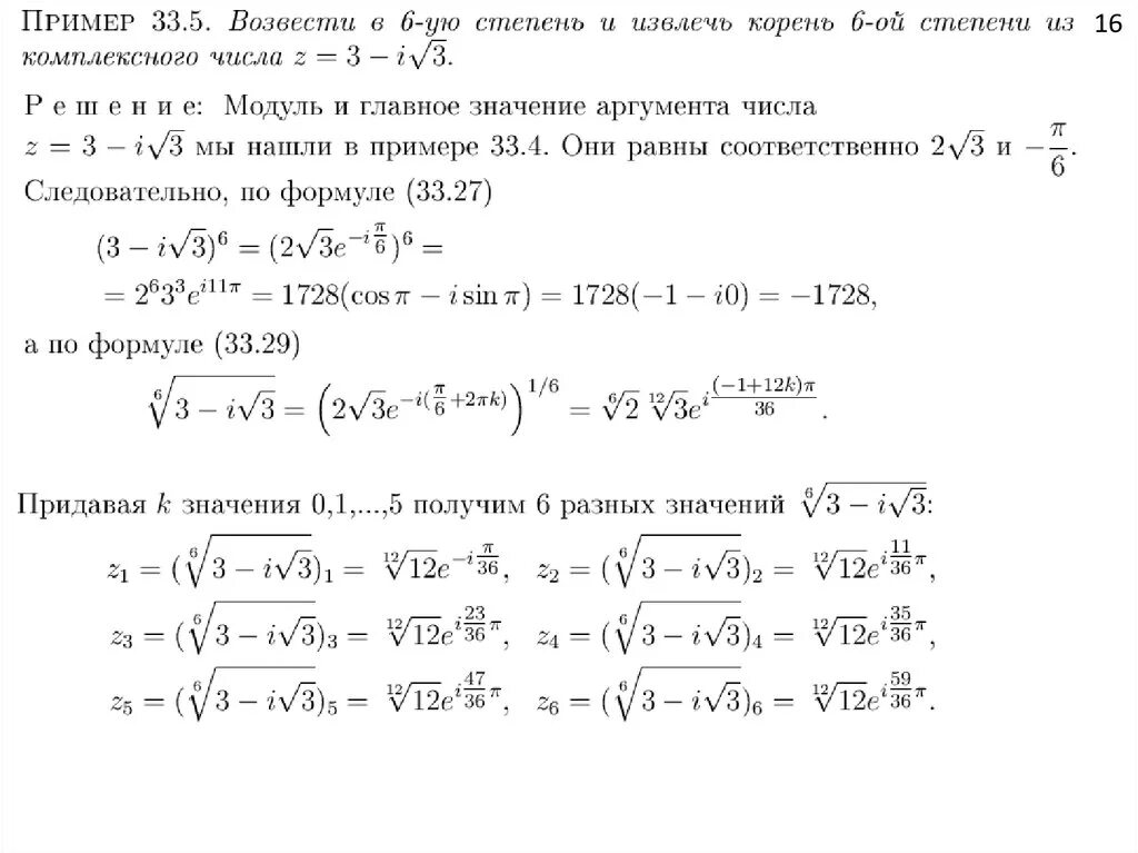
Числа степень модуль