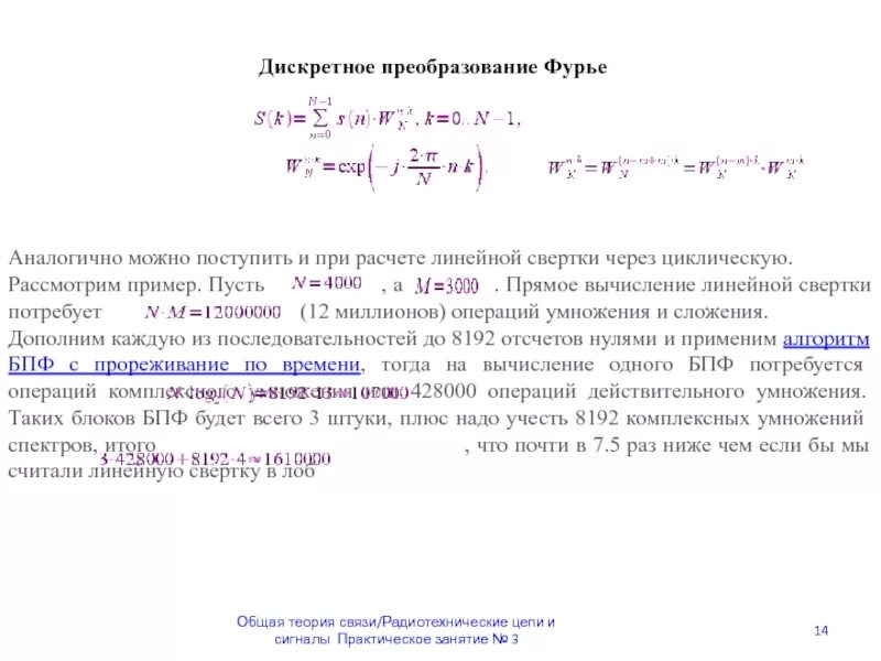
Четырехточечное дискретное преобразование фурье