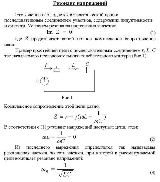
Чему равно напряжение при резонансе напряжений