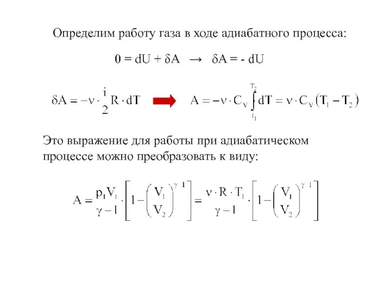
Чему равна работа в адиабатном процессе