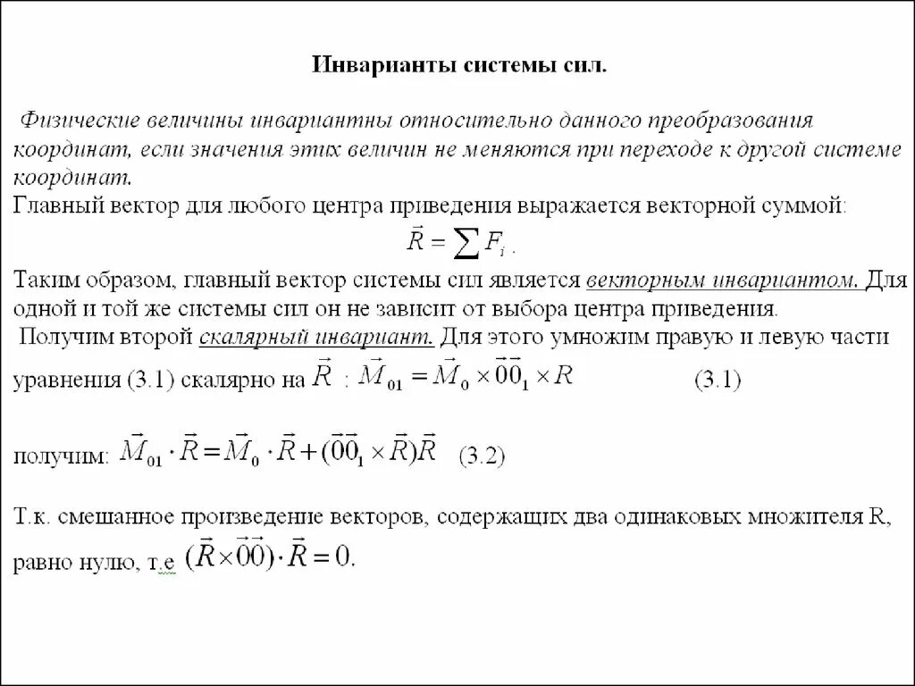
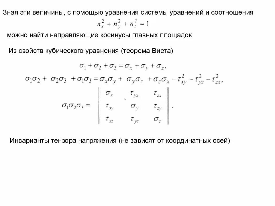
Чему равен первый инвариант напряженного состояния