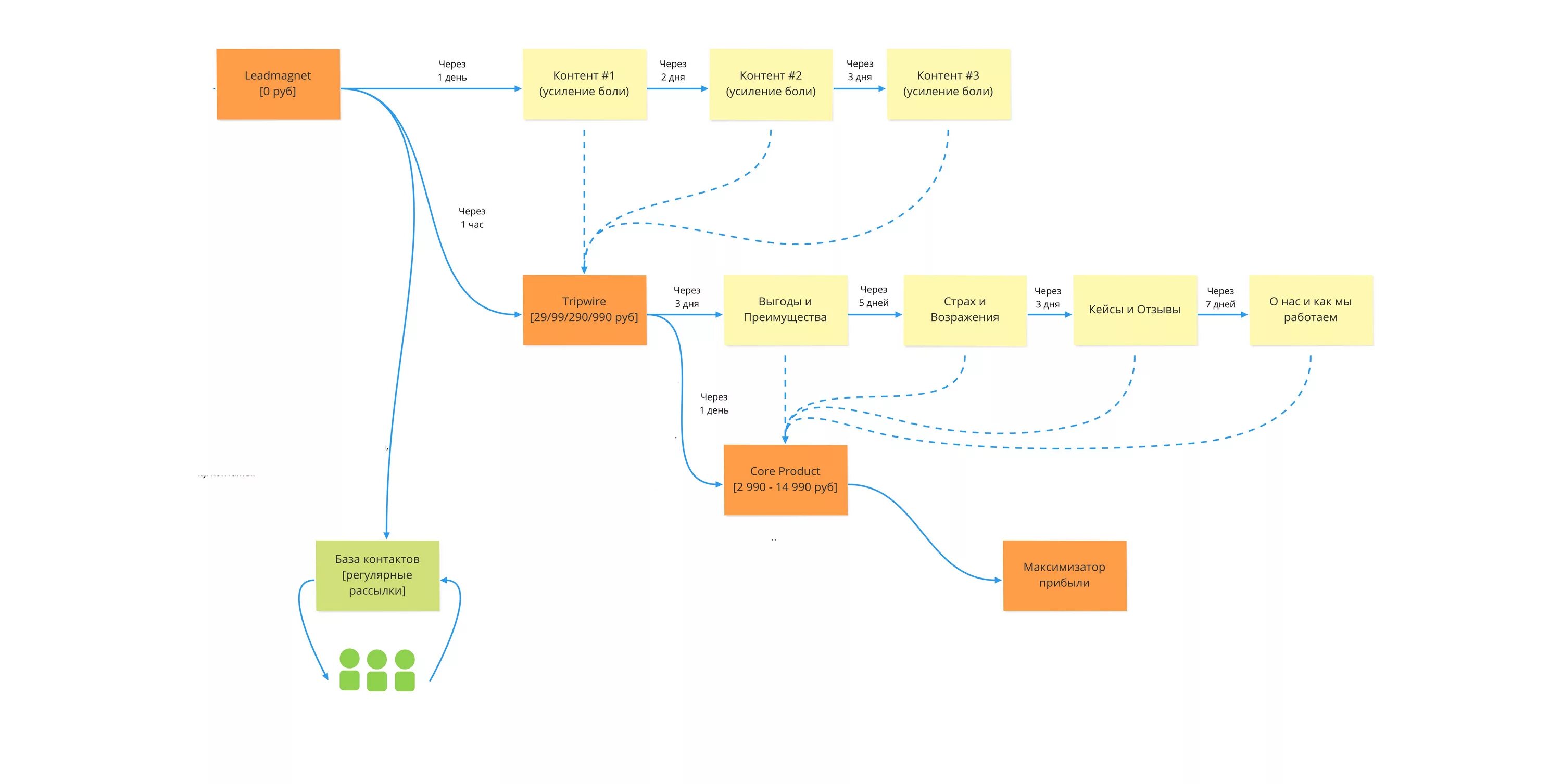
Чат бот воронка