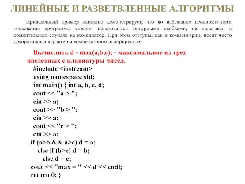
C линейные программы