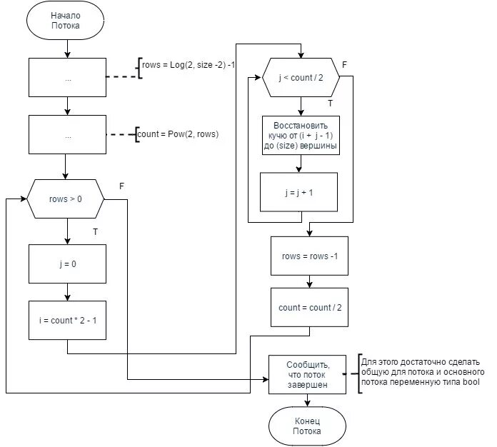
Быстрая сортировка блок схема