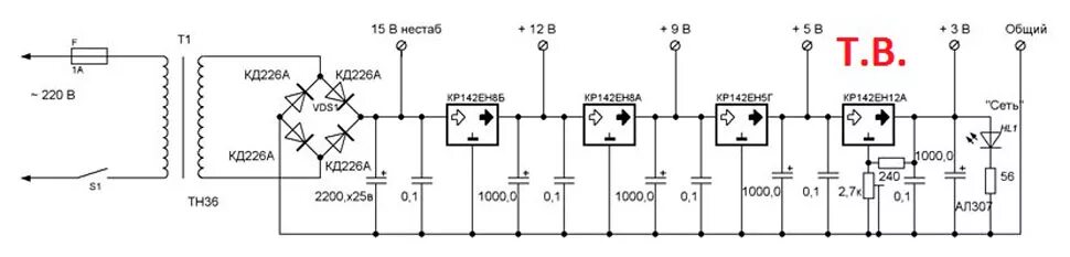
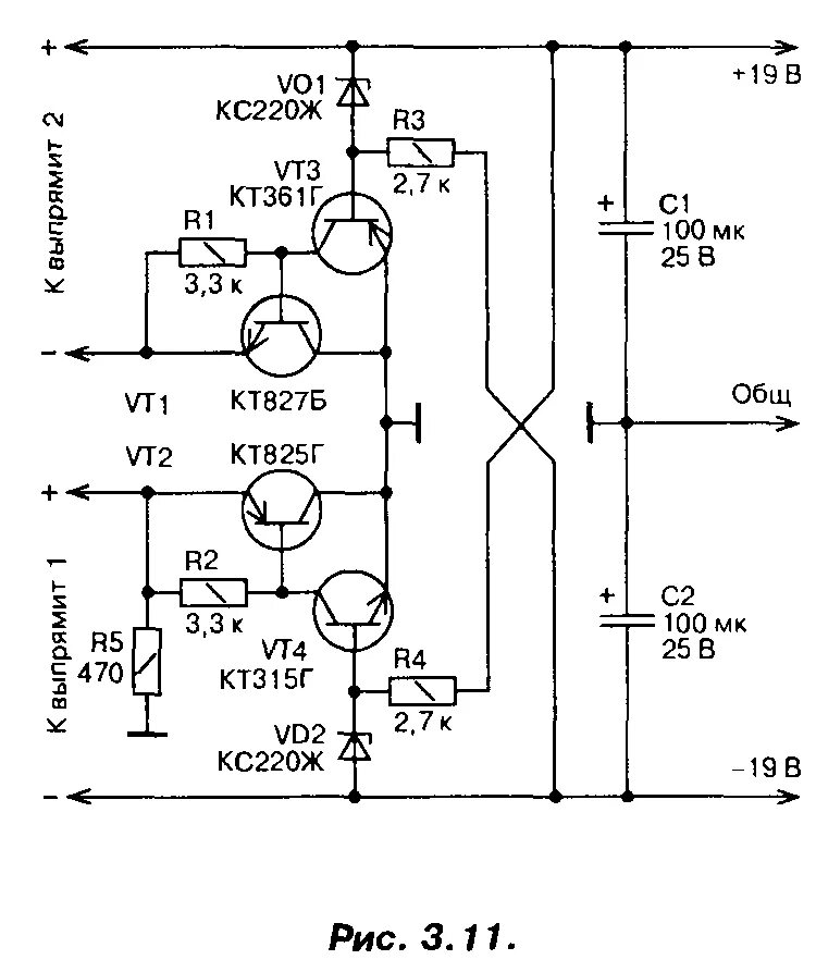
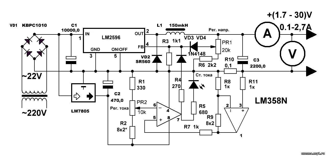
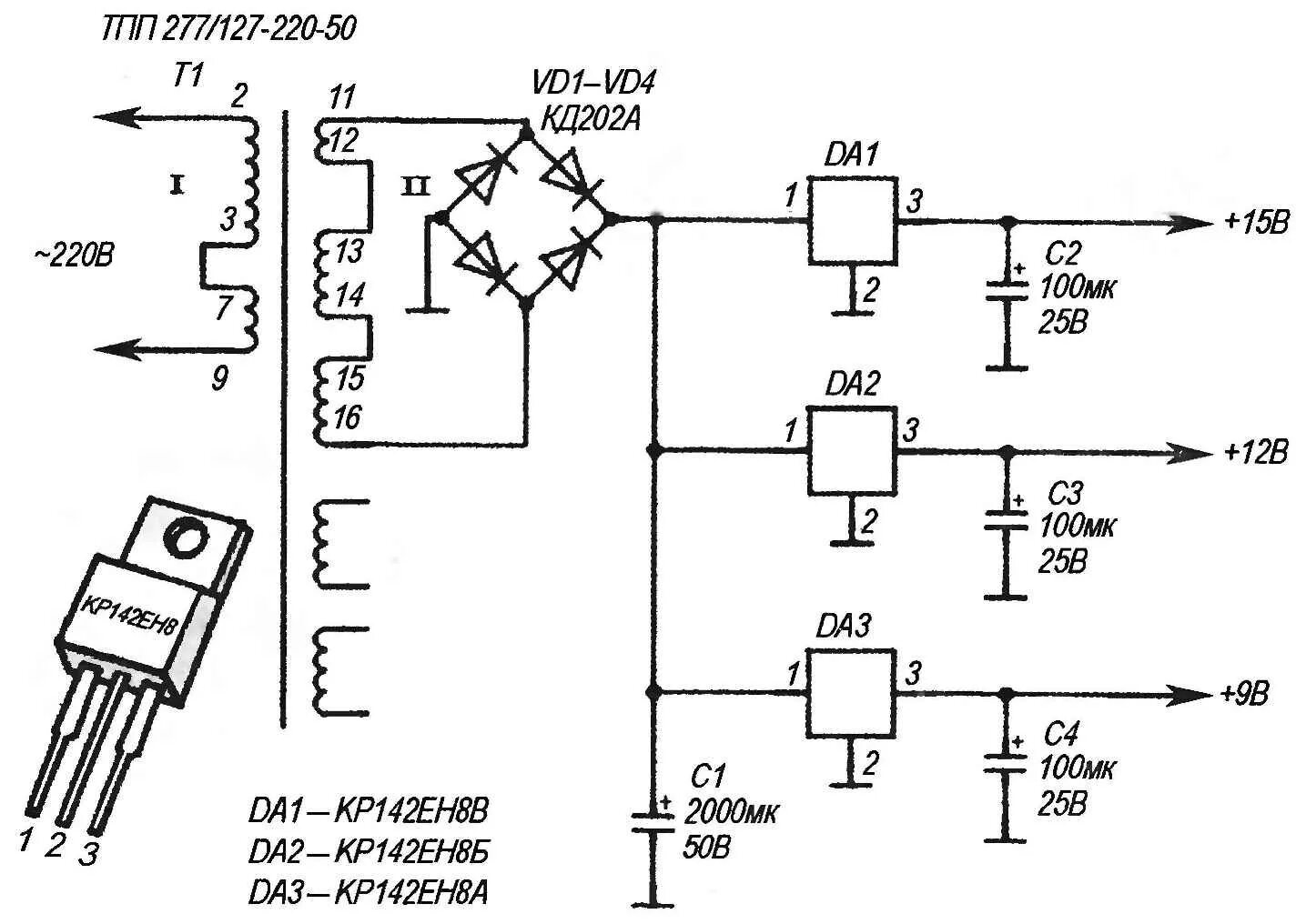
Блоки питания стабилизированного напряжения