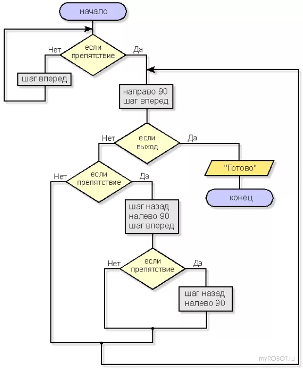
Блок задания программы