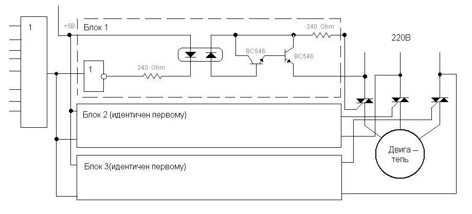
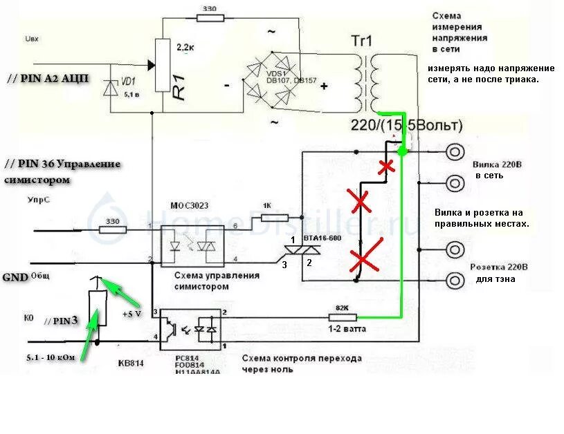
Блок управления симисторами