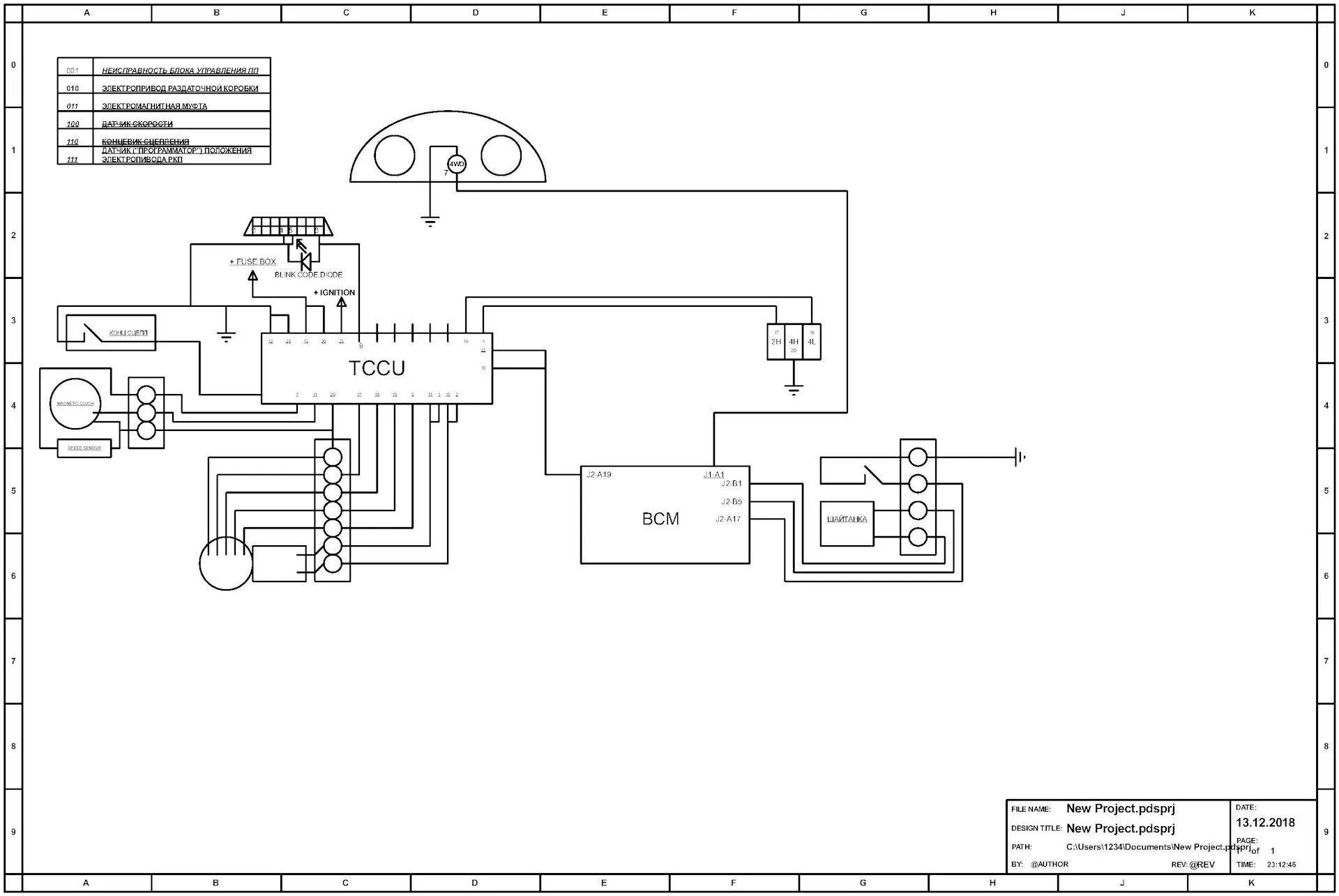
Блок управления полным приводом ховер н3