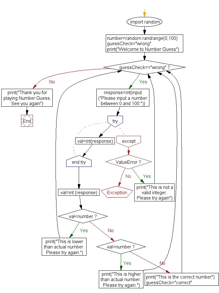
Блок try except