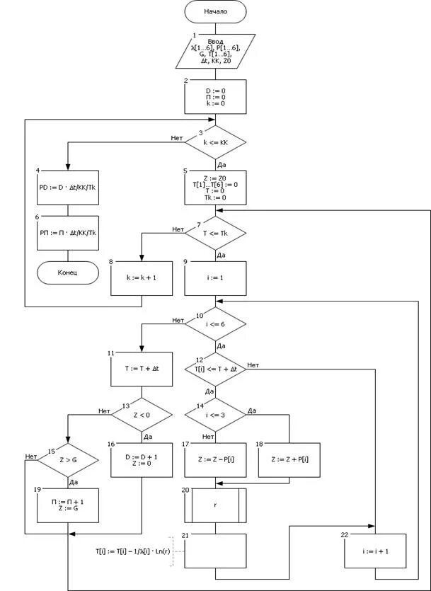
Блок схема пример