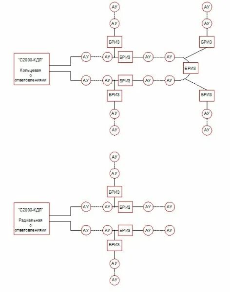
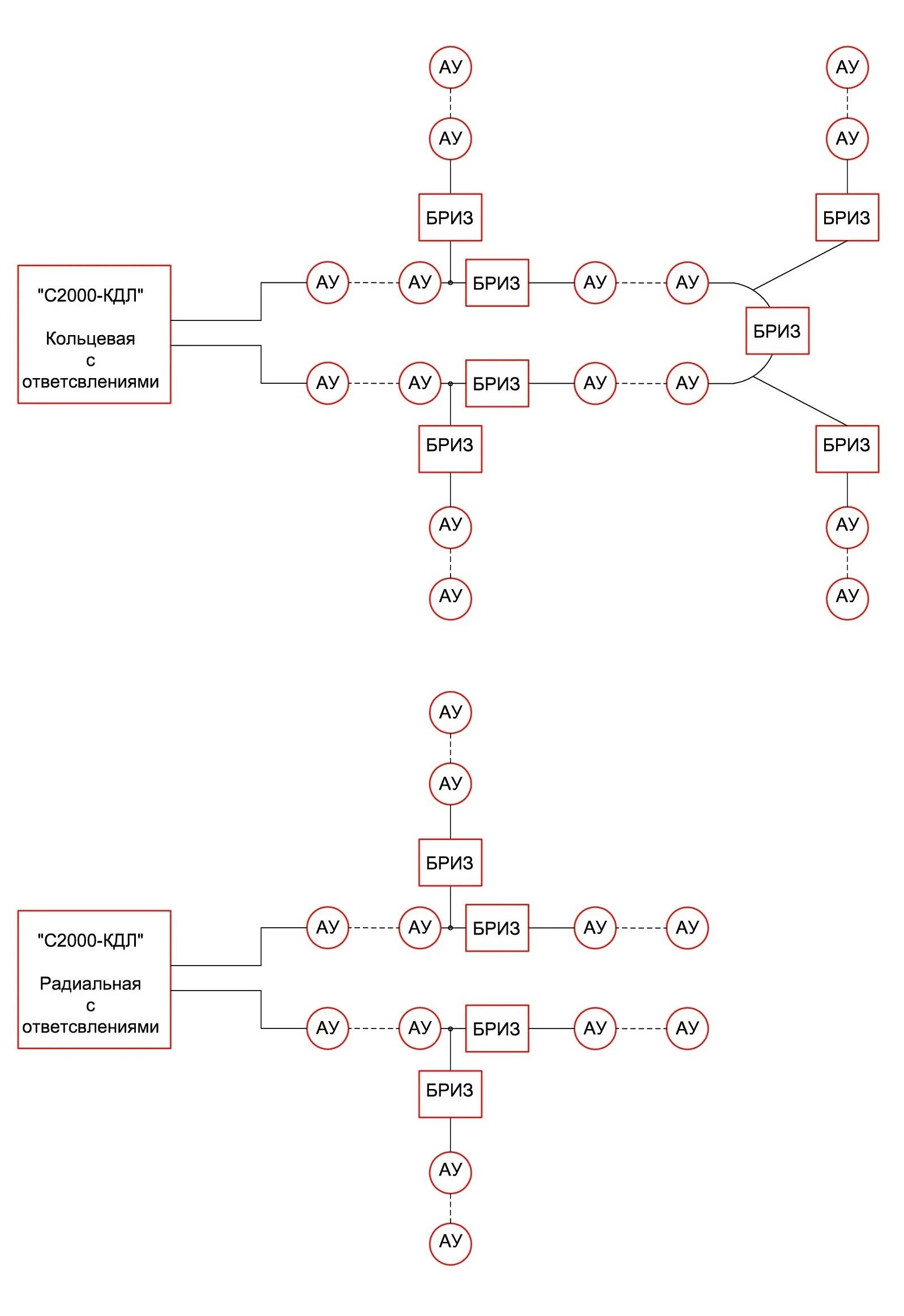
Блок разветвительный изолирующий бриз исп 03