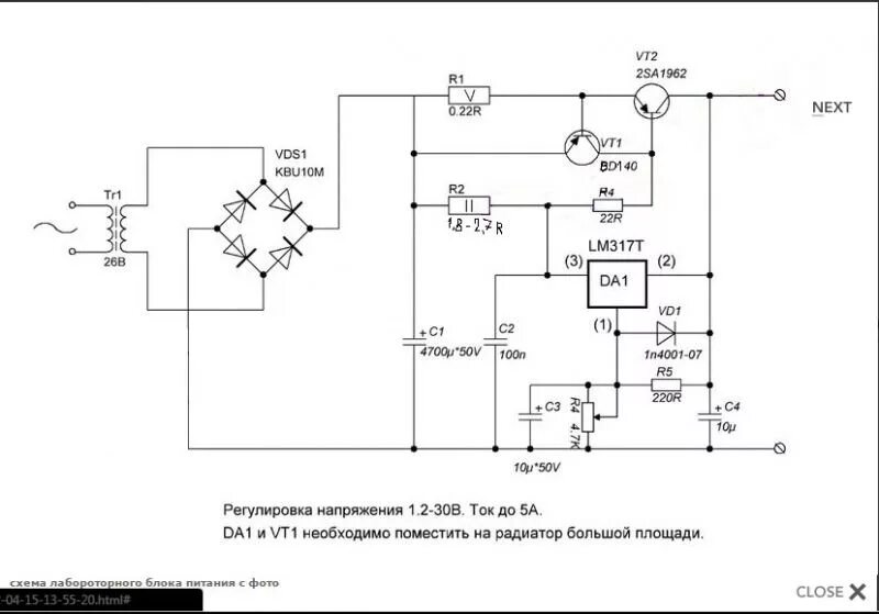
Блок питания регулировкой тока и напряжение схема