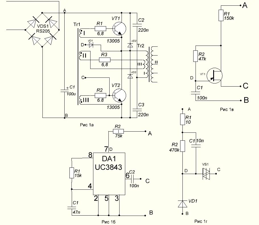
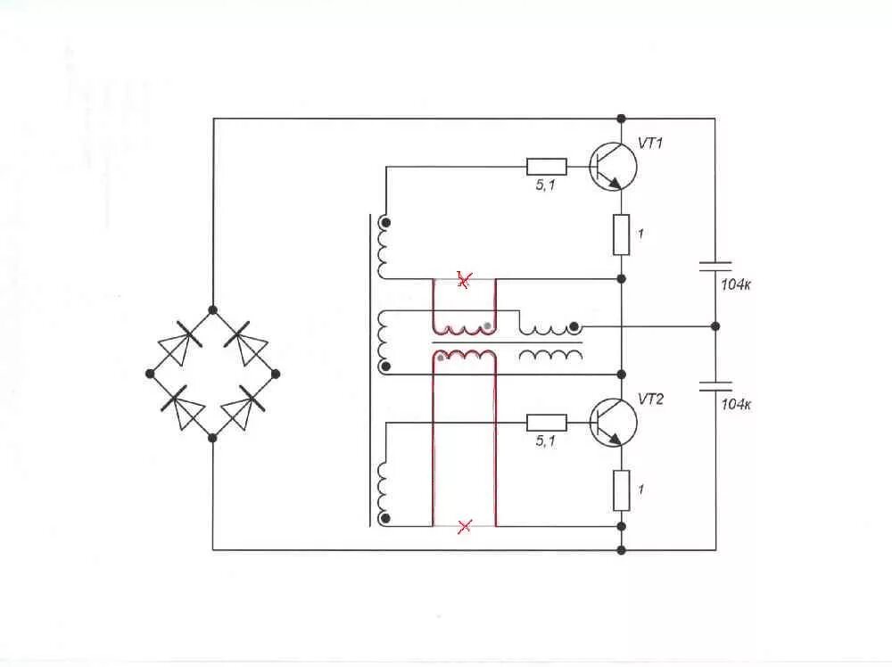
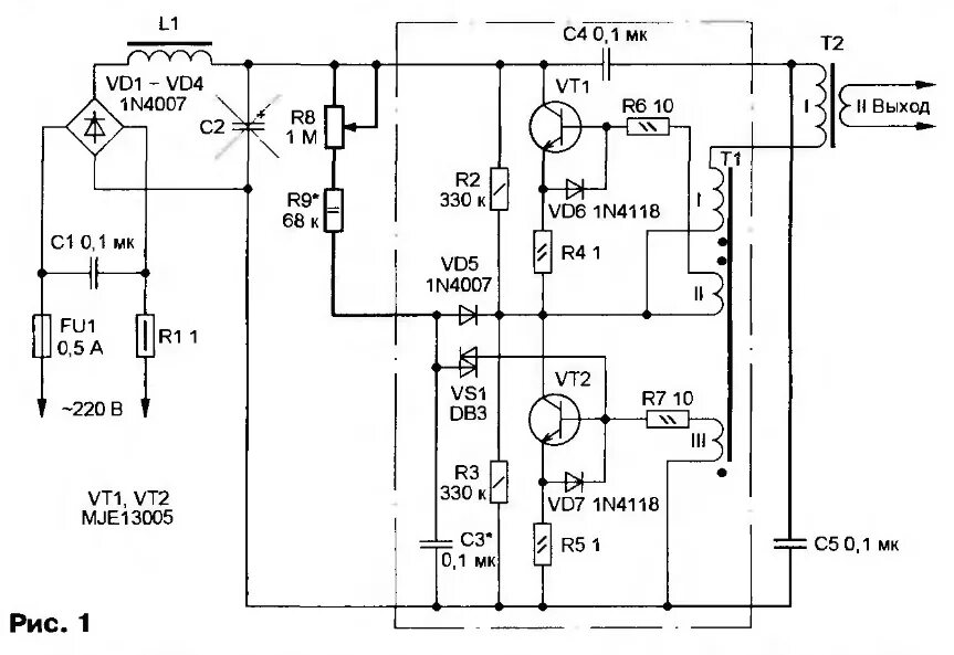
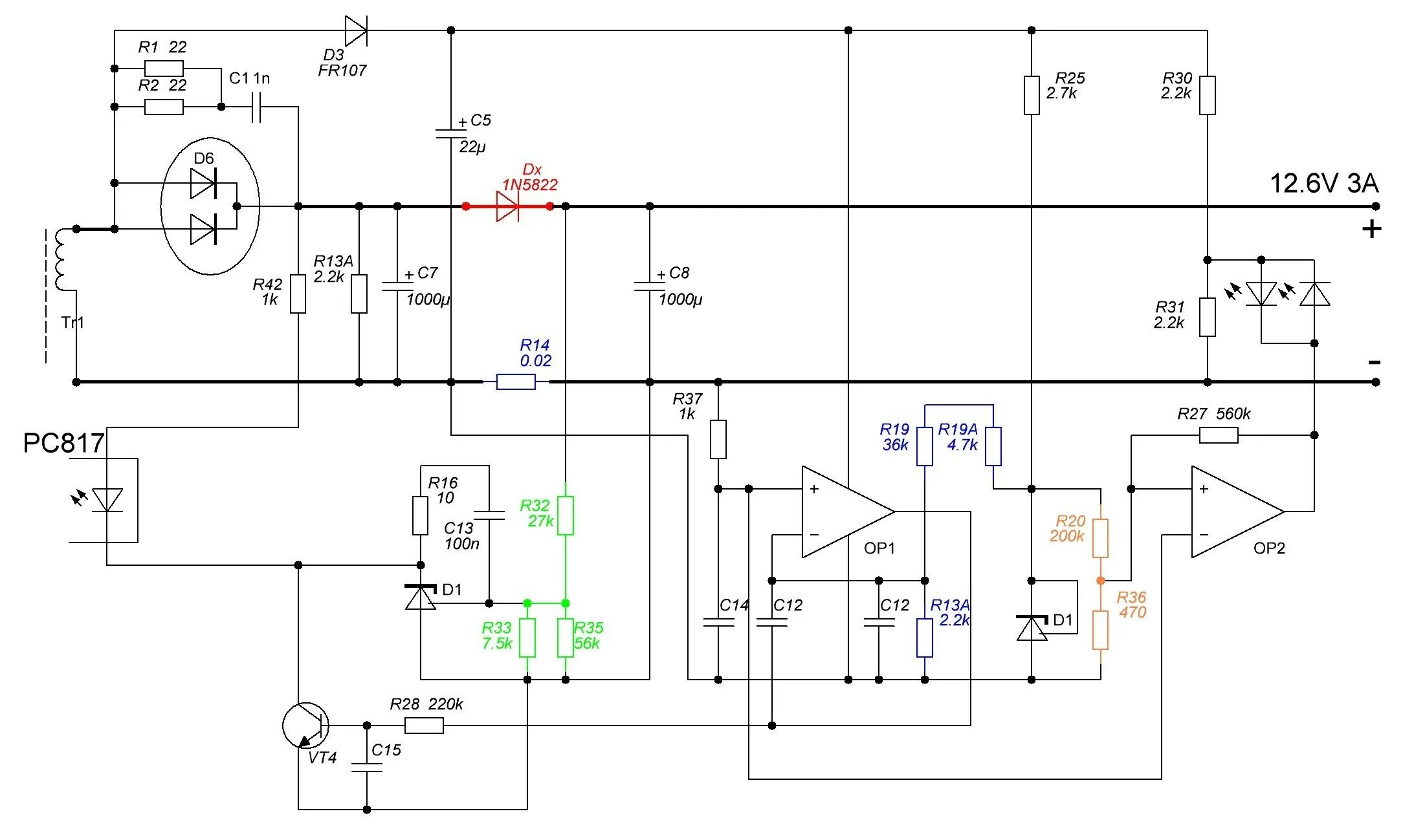
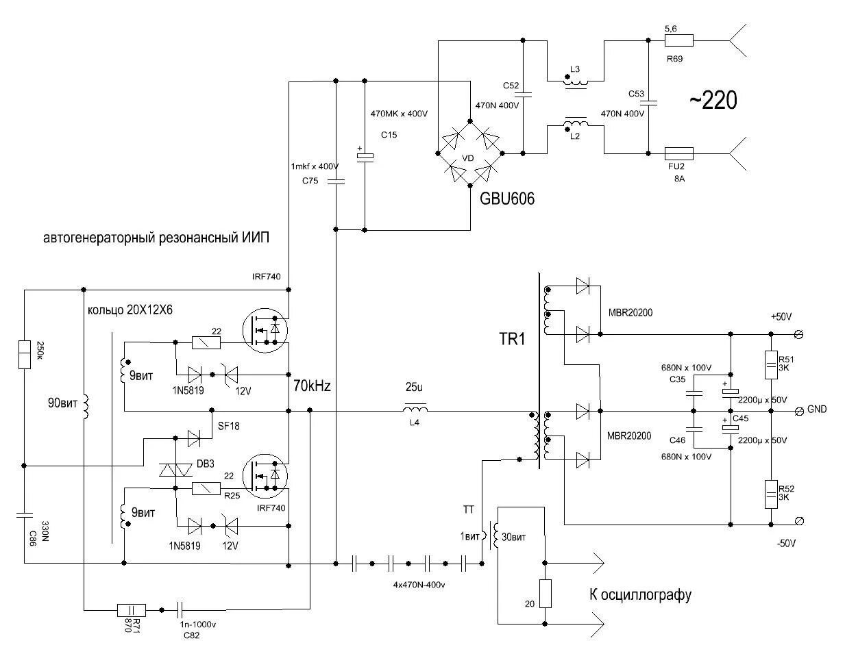
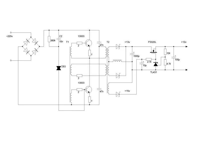
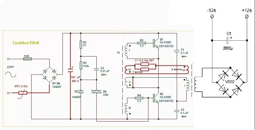
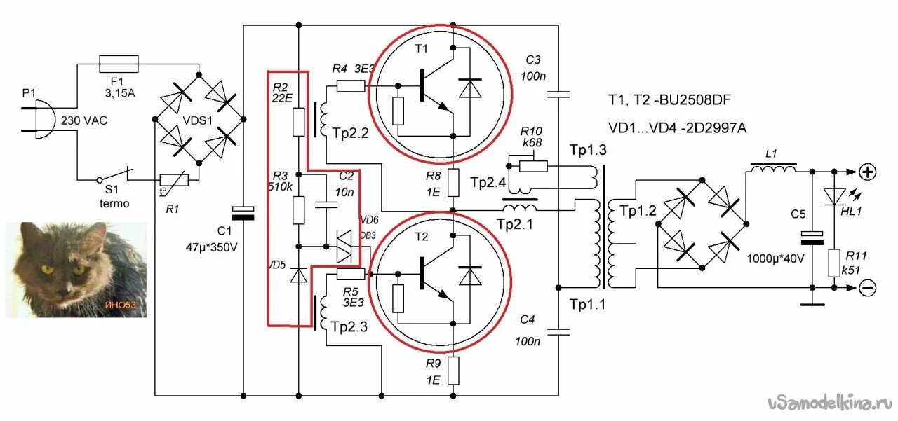
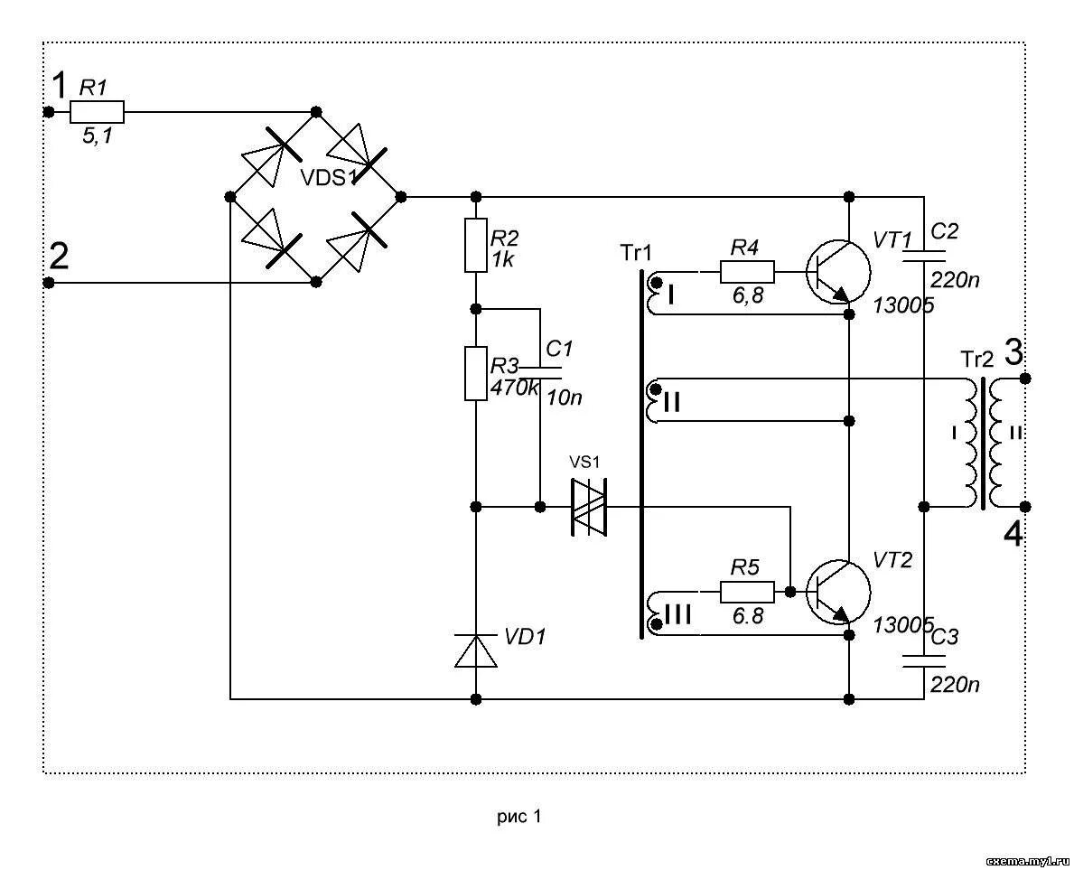
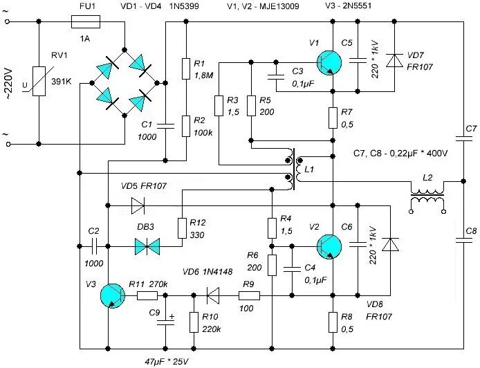
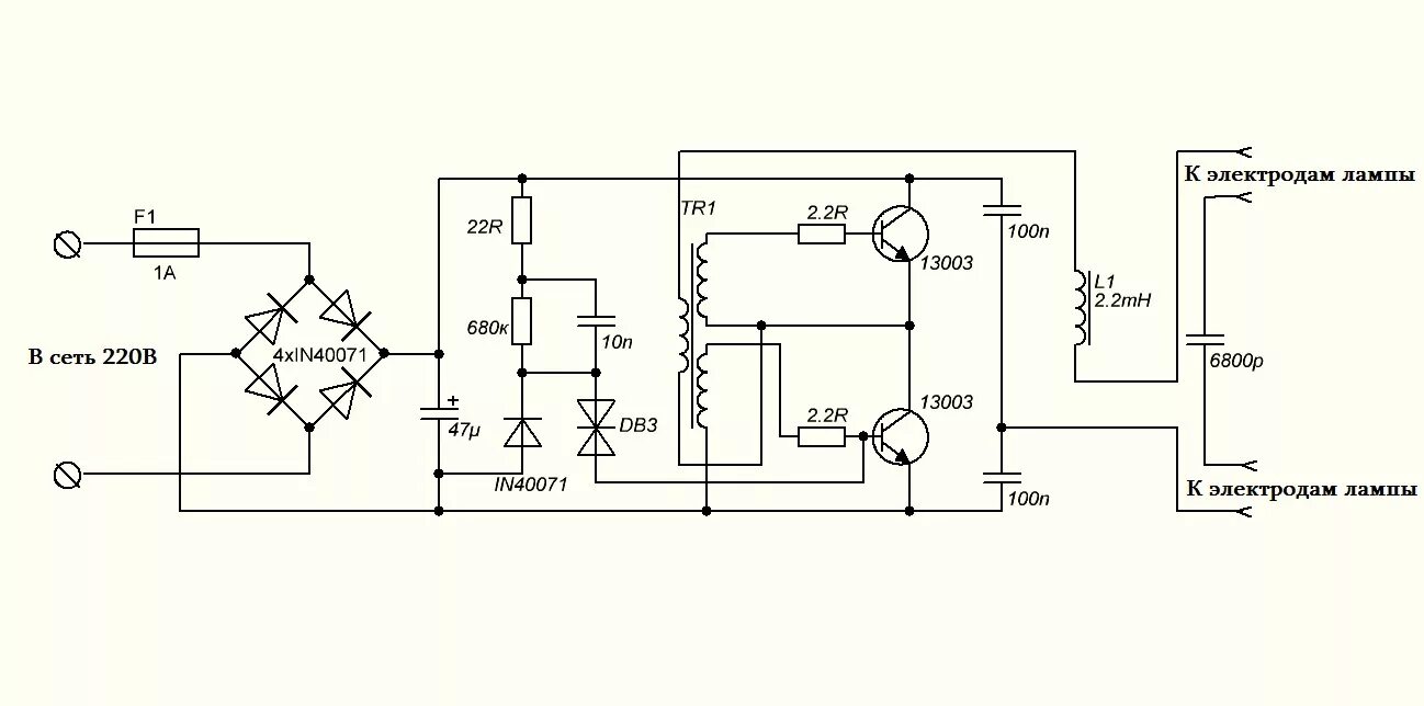
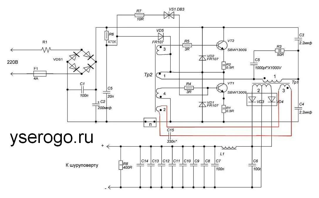
Блок питания из электронного трансформатора