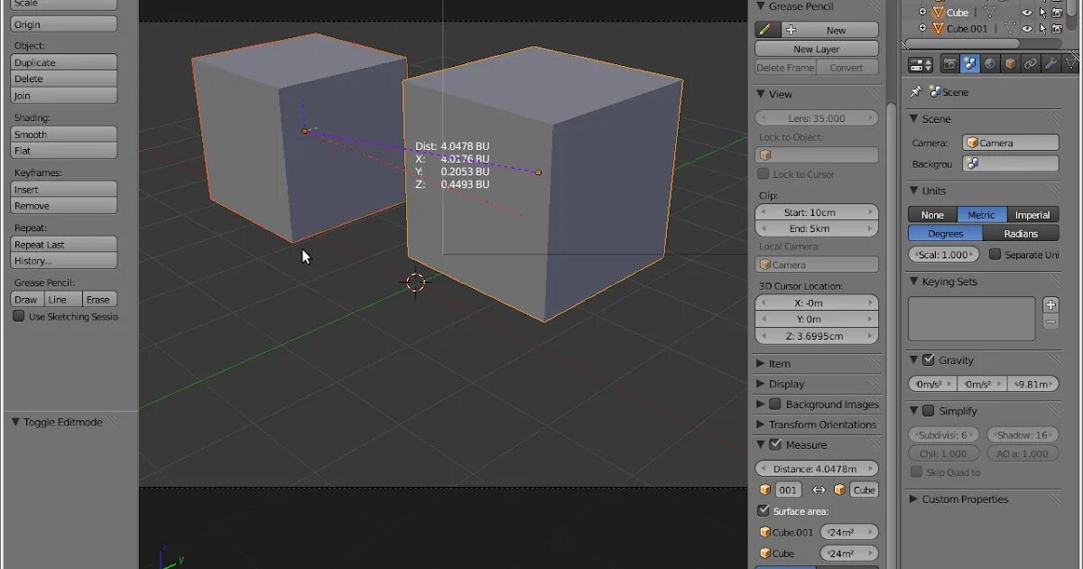
Blend to obj