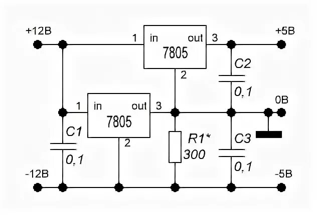
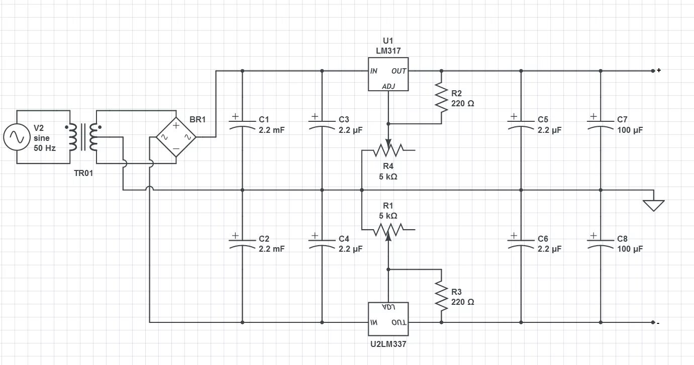
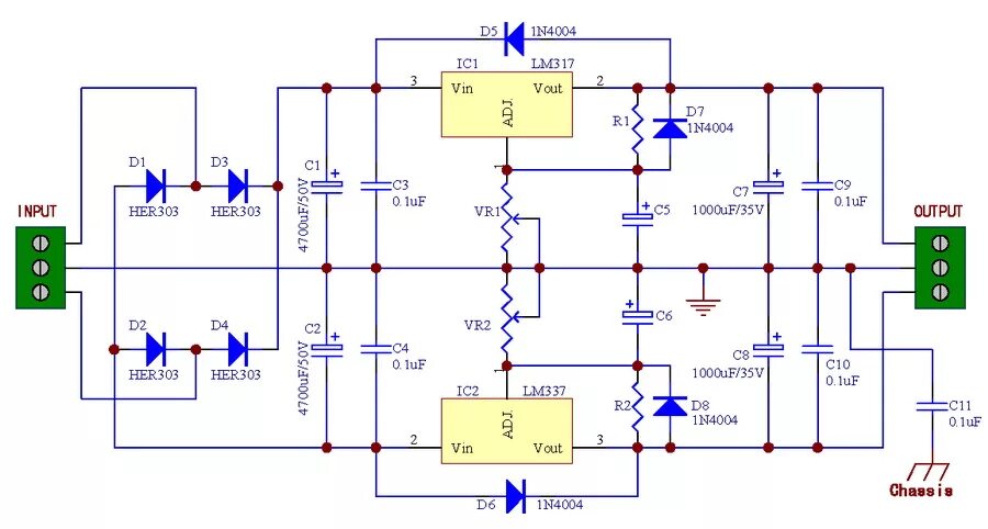
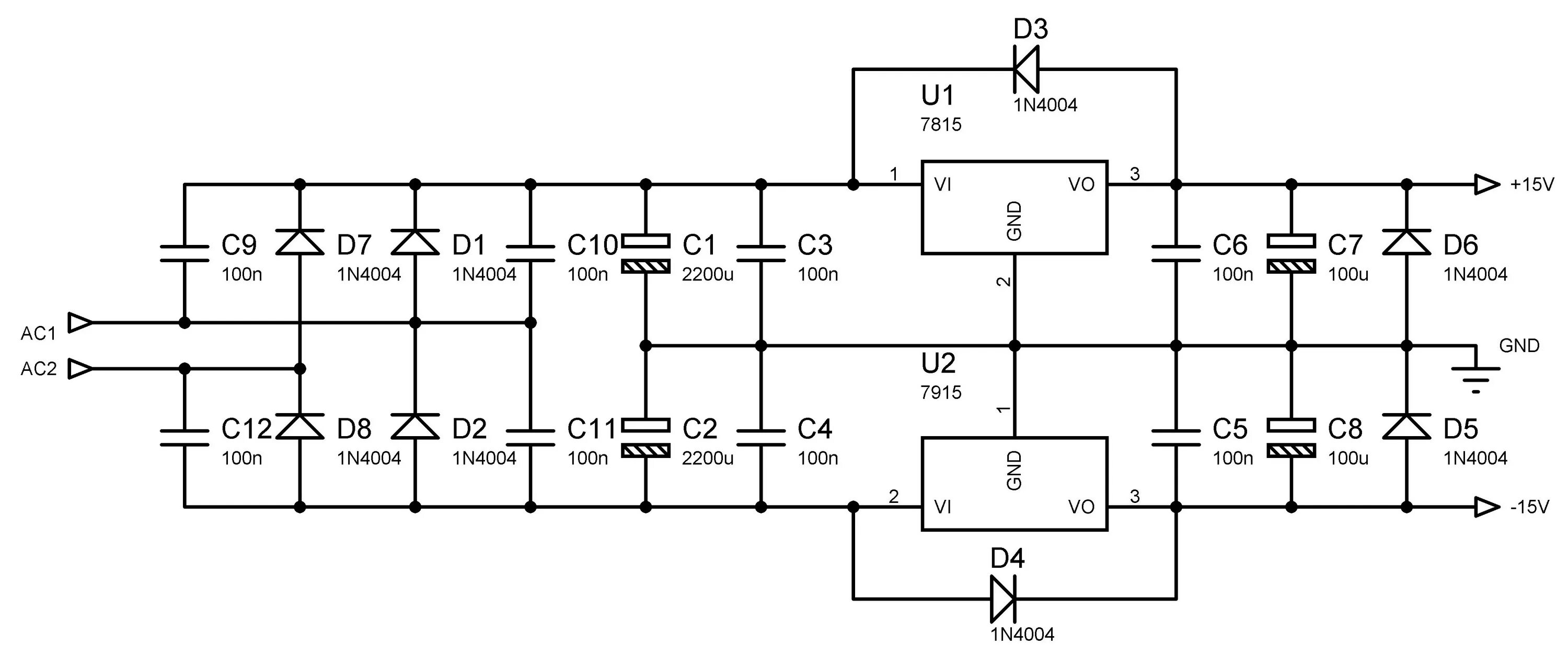
Биполярный стабилизатор