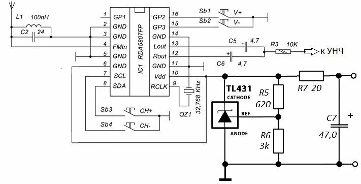
Без микроконтроллера схема